- Article
- Related
版权所有:福伊特集团
140 多年来,全球各地的水力发电厂纷纷配备了福伊特水电 (Voith Hydro) 的部件。福伊特作为水力发电厂设备的全方位服务提供商,是世界领先的制造商之一。
The Voith Hydro GmbH & Co. KG 公司总部设在德国海登海姆,是一家技术领先的全方位服务提供商,为水力发电厂提供机械技术设备。为了将没有 CAD 数据的部件数字化,该公司采用了 Creaform 形创公司的便携式三维扫描仪 HandySCAN 3D和摄影测量系统 MaxSHOT 3D。
逆向工程项目
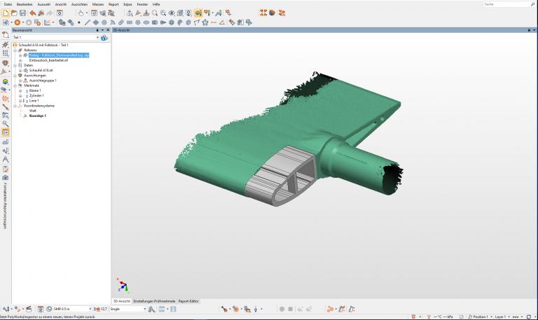
其目的是为一个导向叶片重建一个缺失的填充件,并将现有的填充件分配给正确的导向叶片。
导向叶片是分配器的组成部件。其作用是控制水量,并按照所需的流动方向将其引导到水轮机转轮上。
使用 MaxSHOT 3D 拍摄的导向叶片的摄影测量图像,版权所有:福伊特集团
首先,我们使用光学测量系统 MaxSHOT 3D 对两个导向叶片进行摄影测量以提高扫描精度,并灵活地进行扫描。MaxSHOT 3D 的测量精度超过 0.015 mm/m,非常适用于大型项目和长度为 2 至 10 m 的部件,它能够进行高精确的测量。
此外,为了对现有的填充件进行了数字化,我们还进行了一次扫描。扫描文件应尽可能准确地描绘机翼轮廓的图像(在 0.1 mm 的范围内),以便能够准确地分配和重建填充件。扫描过程和扫描文件的处理都是通过 VXscan 直接完成的。该软件通过删除冗余的或意外采集的区域,然后将模型保存为 .stl 文件,对模型进行清理。
为了获得一个完整的 CAD 模型,就需要进行表面重建。这是在 Polyworks 建模模块中进行的。它以从扫描文件中生成的多边形模型为基础。在处理过程中,在导向叶片上生成了填充件及其对应件的 CAD 图像。
导向叶片和填充件的扫描文件也用于“数字装配测试”。在这里,扫描文件在 Polyworks Inspector 中合并,以明确现有的填充件属于哪个导向叶片。我们对新设计的填充件也进行了同样的处理,以确保它与导向叶片相匹配。


3D 测量软件平台 VXelements 中带有填充件的导向叶片和 Polyworks 中它的 CAD 模型,版权所有:福伊特集团
在 VXelements 中扫描填充件,在 Polyworks 中进行颜色比较,版权所有:福伊特集团


便携式测量设备的优势
“水电领域大量使用自由曲面,它们难以用传统的测量仪器来测量。为了更快、更有效、更灵活地完成任务,并运用逆向工程的优势,我们决定使用 Creaform 形创的扫描技术产品。”隶属于福伊特集团事业部的质量工程师 Daniel Roessler 解释说。
过去,该公司使用各种手持式测量设备以及三维测量臂。Creaform 形创公司的HandySCAN 3D 比测量臂更灵活,不受约束. 水电领域的部件尺寸范围在 500 mm 到 7000 mm 之间。使用一个便携式系统是至关重要的,它可以采集所需的区域,而无需不断地重新定位。此外,以前的系统只能测量有限的区域。相比之下,Creaform 形创的系统设备快速又高效,还能测量更大的区域。
Roessler 先生继续说:“在我们的应用领域,我们需要使用灵活、易用的移动设备。有了便携式激光三维扫描仪 HandySCAN 3D 和光学摄影测量系统 MaxSHOT 3D 这两款产品之后,我们能够在客户的发电厂现场、供应商那里以及车间做出快速和灵活的反应。”
投资回报率
我们当然也可以用手工测量设备进行测量,然后根据测量结果分配填充件,并建造一个新的填充件。然而,新制造出来的填充件有可能在事后需要人工重新打磨,因为自由形状的轮廓无法用传统方法来记录。这就需要将这些部件从发电厂运到福伊特工厂,这将花费额外的成本和精力。借助三维扫描技术, 只需要一个人在发电厂现场进行扫描。利用部件的数字图像,其余的步骤可以在电脑上进行。
版权所有:福伊特集团
原则上,与标准工程相比,对包含适量细节的部件进行逆向工程可以节省 40% 至 50% 的时间和成本。逆向工程的优势在于:在扫描之后,所有的轮廓和测量数据都包含在一个文件中,不再需要对部件进行耗时的重新检查。此外,人工测量错误和解释错误的风险几乎为零。在使用激光扫描时,部件可以放置于任意位置。通过便携式 Creaform 形创的三维扫描设备,福伊特能够在任何地方在各种角度采集细节。
满心欢喜的结果
“我们的做法和流程都得到了改进,特别是在可能性方面。使用 HandySCAN 3D 和 MaxSHOT 3D,福伊特能够对任务或问题做出灵活和快速的反应。部件可以在短时间内数字化并在电脑上完成数据确认或重建。响应速度快是 Creaform 形创系统带来的一个重大优势。在生产、服务领域或建筑工地上,经常出现需要立即做出反馈的情况,而漫长的等待往往会造成高成本。通过 Creaform 形创的三维扫描系统 设备,我们能够立即为客户提供解决方案和分析结果,”Roessler 先生总结说。
“Creaform 形创拥有精密的系统,可以将部件数字化。有了 Creaform 形创的产品,我们能够快速、低成本地准确测量和数字化我们客户的部件,特别是那些几年前制造的部件,那时数字化还不像今天这么流行。此外,我们还可以根据要求制造定制部件。”
关于福伊特
福伊特是一家活跃于全球的科技集团。凭借其种类繁多的设备、产品、服务和数字化应用,福伊特在能源、石油和天然气、造纸、原材料以及运输和汽车市场上设立标杆。福伊特成立于 1867 年,目前是欧洲最具影响力的家族企业之一,拥有 19,000 多名员工,销售额达 43 亿欧元,并在全球 60 多个国家设有分支机构。
福伊特水电 (Voith Hydro) 是福伊特集团的一个事业部,其总部位于德国的海登海姆, 是一家为水电厂提供领先的全方位设备供应商和可靠的合作伙伴。福伊特为世界各地的大型和小型水力发电厂开发个性化的长期解决方案和服务。该公司的产品和服务组合涵盖部件的整个生命周期以及大大小小水电站的所有部件:从发电机、涡轮机、泵和自动化系统到备件服务、维护、培训服务和智能水电数字解决方案。
Published 11/25/2025